返回首页
重要事项
廉洁自律
收费管理
招生考试
人事管理
干部管理
财务管理
招投标情况
教学科研
学生管理
其它事项
党务公开
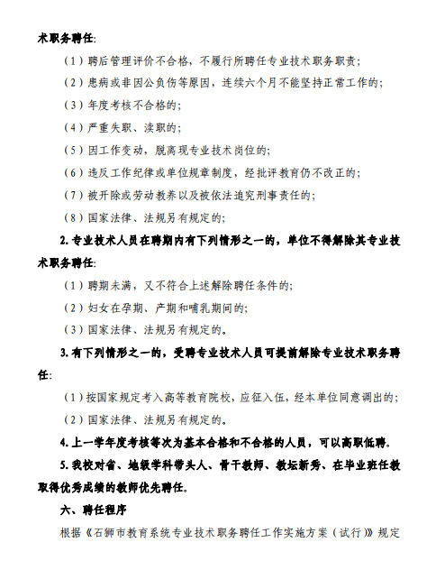
职称评聘和晋级工作实施方案(2019416教代会通过稿)
浏览次数 232 日期:2019-04-17 15:27:00
上一篇:
石狮市石光中学教职工奖励性绩效工资考核分配办法(修订稿)
下一篇:
《福建省深化中小学教师职称制度 改革实施方案》及《福建省中小学教师职称评审办法》